为全面提高第二学历各专业班级管理水平,完善班级管理建制,同时为广大同学提供锻炼自我,展示自我、提升自我的平台,特开展第二学历班委选拔,现将选拔相关事宜通知如下:
一、选拔对象
2017级第二学历秋季班全体同学
二、选拔要求
思想品行良好,作风优良,具有正能量,愿意为班集体贡献付出;学习上努力上进;工作积极主动,认真负责,有创新意识,具备较强的沟通能力、组织能力和管理能力。
三、岗位设置
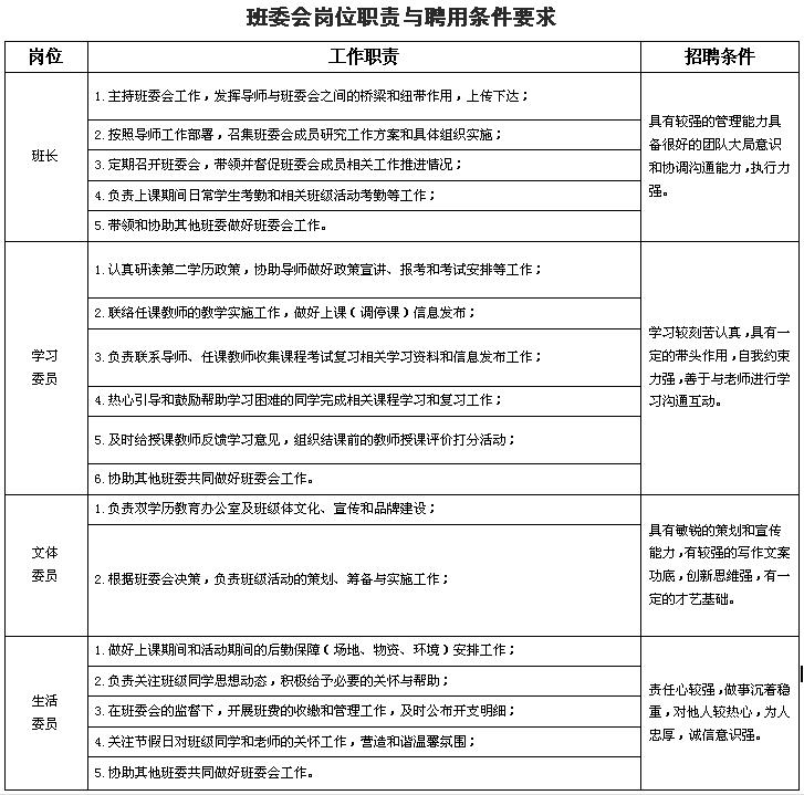
本次选拔根据各专业班级设置4个岗位,班长1名,学习委员1名,生活委员1名,文体委员1名,3个班级共计班委12名。
四、选拔事宜
(一)报名登记
报名表将传至西大2017级秋季班班级群共享,大家自行填写班委报名申请表,于11月18日上午交至第二学历导师李老师处。
(二)班委选拔
1.班会竞选与民主表决。各班级组织班委竞选演讲,全体同学对竞选中进行投票,竞选时间11月18日下午5:30-6:30。
2.产生班委成员。导师将结合公开投票结果,结合各班实际情况,确定班委各岗位人选。
3.正式聘用。以上全体班委将会有一个月试用期,试用期中表现优秀,工作认真负责,老师和同学中评价好的班委将直接聘用,颁发聘书;如表现不好,将不予聘用。
五、注意事项
1.各位同学需认真阅读第二学历班委管理规定,明确班委职责,根据自身实际情况选择申报岗位;
2.因各位同学第二学历专业不同,大家填报岗位时需注明你所学专业。
附件:班委会岗位职责与聘用条件要求
重庆师范大学涉外商贸学院现代教育与培训学院
西南大学双学历教育办公室
2017年11月17日
